咨询热线
18958607325
首页
关于我们
返回
简介
章程
组织架构
基金会歌
新闻中心
返回
基金会要闻
理事会动态
活动纪实
项目进展
捐赠动态
两大志业
返回
智行·学术活动
智行·学术成果
智行·寻根祈福
智行·光影传承
智善·双芽助学
公益风采
返回
理事简介
公益理念
公益足迹
透明治理
返回
理事会决策决议
基金会规章制度
基金会年度报告
基金会审计报告
项目披露
加入我们
返回
人才招聘
志愿者招募
意见反馈
台宗之旅
典籍保护
首页
关于我们
返回
简介
章程
组织架构
基金会歌
新闻中心
返回
基金会要闻
理事会动态
活动纪实
项目进展
捐赠动态
两大志业
返回
智行·学术活动
智行·学术成果
智行·寻根祈福
智行·光影传承
智善·双芽助学
公益风采
返回
理事简介
公益理念
公益足迹
透明治理
返回
理事会决策决议
基金会规章制度
基金会年度报告
基金会审计报告
项目披露
加入我们
返回
人才招聘
志愿者招募
意见反馈
台宗之旅
典籍保护
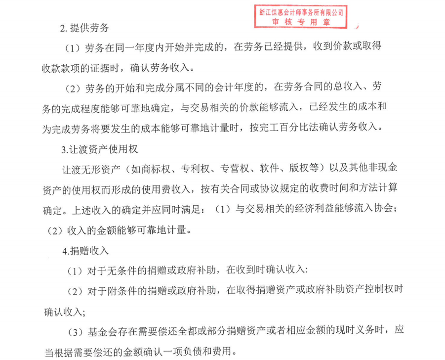
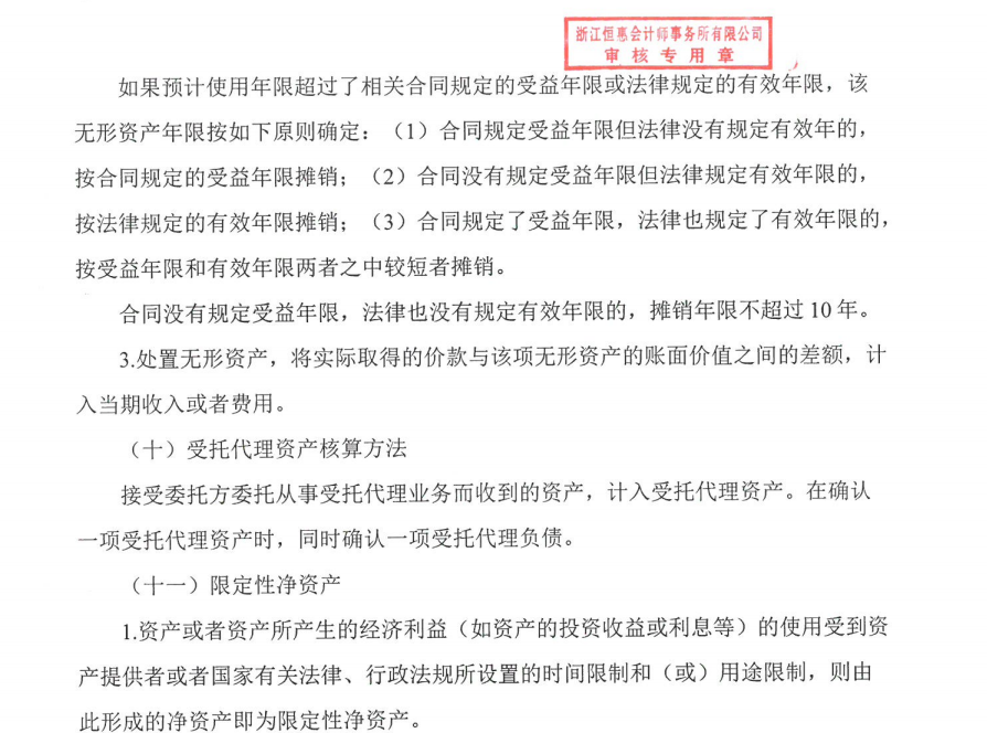
none
2022年度审计报告
栏目:基金会审计报告
发布时间:2023-05-18
上一篇:没有了
下一篇:2023年度审计报告